home
projects
blog
community
forum
Loading cover...
Drag cover to reposition
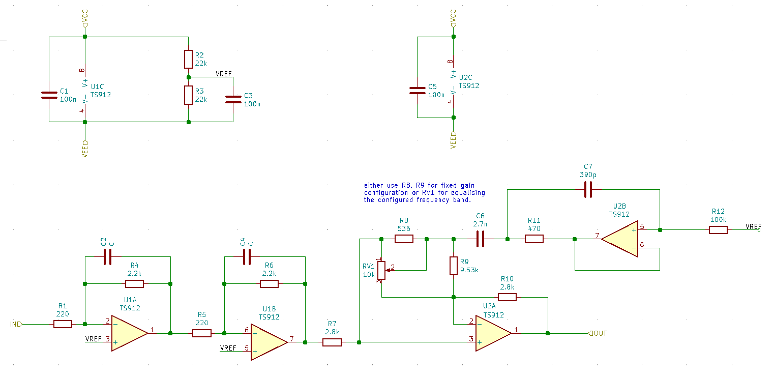
MEMS microphone amplifier 1kHz .. 80kHz Bandwidth for Bat Monitoring
electronics
Public Group (Require Approval To Join)
2 Members
38912
Join
Timeline
About
Members
Discussions
Albums
Tasks
Files
Announcements
More
Events
Polls
Feeds
Marketplace
Back to album
cahootOne
From album
schematic
Share Photo
View Original
Download photo
Share
schematic 2021-02-17
mic_equalAmp_3
equalizing amplifier
17 February 2021
·
4 years ago
Unable to load tooltip content.
About
imprint / impressum
blog
Contact Us
company
makeCahoots
Cologne area, Germany
Subscribe to our newsletter
I agree with the
Terms of Use
.
home
projects
blog
community
forum